Напередодні чергового «інфраструктурного дня» у Верховній Раді лобісти та народні депутати почали наперебій вихваляти свої законопроекти, серед яких і закон «Про внутрішній водний транспорт».
У ЗМІ мало не щодня з’являються хвалебні оди, автори яких намагаються переконати громадськість і парламентарів, що ці законопроекти підтримує мало не весь український бізнес, і лише компанія «НІБУЛОН» буцімто «через незрозумілі причини категорично виступає проти річкового збору».
Роль рупора «всього українського бізнесу» вирішила взяти на себе маловідома та малочисельна Асоціація «Річки України», яка і підтримала ідею запровадження річкового збору, створення Адміністрації річкових водних шляхів і проекту Закону України «Про внутрішній водний транспорт» (реєстр. № 2475а) в цілому.
При цьому Асоціація стверджує, що ТОВ СП «НІБУЛОН» нібито перекручує факти і спотворює дійсність, вважаючи позицію нашого товариства такою, що не має підґрунтя.
На думку Асоціації, вигода від запровадження річкового збору є очевидною. Також стверджується, що новий підхід дасть істотний поштовх для розвитку галузевого бізнесу, а проста арифметика показує, що ефективність водних перевезень значно зросте.
Перш ніж аналізувати позицію цієї Асоціації за суттю та її вплив на український парламент, слід звернути увагу на те, інтереси якого бізнесу вона представляє в Україні.

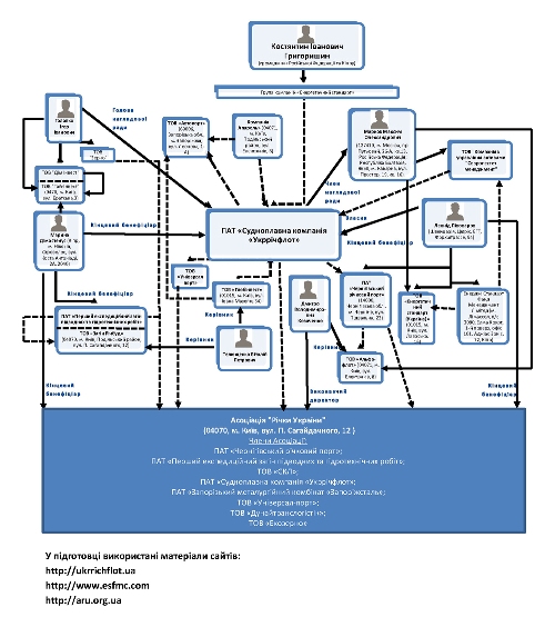
Головою ради Асоціації є Лисюк Олександр Володимирович. Членами цієї ради є діючий керівник ПАТ «Перший експедиційний загін підводних та гідротехнічних робіт» і колишній керівник ТОВ «Загін Річбуд» Козачук Олександр Микитович, а також діючий менеджмент ПАТ «Судноплавна компанія «Укррічфлот»: Москаленко Дмитро Олегович – генеральний директор, Таран Кирило Сергійович – директор з шиппінгу і Телющенко Віталій Петрович – співробітник юридичної служби.
Таким чином, Асоціація фактично об’єднує здебільшого компанії, що мають спільних засновників, кінцевих бенефіціарних власників (контролерів), які мешкають де завгодно, але тільки не в Україні: у Російській Федерації, Швейцарії, на Кіпрі та в Болгарії, зареєстровані за однією адресою і належать до однієї фінансово-промислової групи, засновником якої є громадянин Російської Федерації.
Тож навряд чи позиція Асоціації може дійсно представляти річковий транспорт України (галузь) в цілому та вважатись репрезентативною, проукраїнською і патріотичною.
Фактично ця Асоціація відображає позицію однієї фінансово-промислової групи, відомою свою причетністю до гучних корпоративних і тендерних скандалів, у тому числі, пов’язаних із рейдерськими захопленнями.
Тому не дивно, що позиція Асоціації щодо законопроекту «Про внутрішній водний транспорт» формується і гартується саме в офісах ПАТ «Судноплавна компанія «Укррічфлот» і фінансово-промислової групи «Енергетичний стандарт».
Те, що інвесторами і кінцевими бенефіціарними власниками (контролерами) ПАТ «Судноплавна компанія «Укррічфлот» є нерезиденти України, пояснює, чому значний наголос Асоціація робить саме на тому, що прийняття законопроекту «Про внутрішній водний транспорт» може особливо зацікавити закордонних інвесторів.
Дійсно, найбільшу вигоду від прийняття цього законопроекту разом із законопроектами «Про внесення змін до Податкового кодексу України щодо особливостей справляння рентної плати за спеціальне використання води та оподаткування земель внутрішнього водного транспорту» (реєстр. №2 476а від 04.08.2015), «Про внесення змін до Кодексу торговельного мореплавства України (щодо сприяння розвитку судноплавства в Україні)» (реєстр. № 2712 від 23.04.2015) і «Про внесення змін до Митного кодексу України (щодо сприяння розвитку судноплавства в Україні)» (реєстр. №2713 від 23.04.2015) отримають саме судновласники, що експлуатуватимуть судна під іноземним прапором.
При цьому слід згадати, яку кількість збудованого на українських верфях флоту ПАТ «Судноплавна компанія «Укррічфлот» вивело під «зручні» прапори, перереєструвавши судна на компанії-нерезиденти та змінивши їхні назви.
Гадаємо, саме цим і може пояснюватись настільки активне прагнення Асоціації пролобіювати законопроекти у сфері внутрішнього водного транспорту в інтересах фінансово-промислової групи з російським корінням.
Тому, напевне, головною метою Асоціації є не відродження судноплавства під Державним прапором України та українського річкового транспорту і суднобудування, а під приводом турботи про безпеку судноплавства – лобізм з метою полегшення умов доступу до внутрішніх водних шляхів України компаній-нерезидентів, пов’язаних з кінцевими бенефіціарними власниками (контролерами) фінансово-промислової групи, до якої належить ПАТ «Судноплавна компанія «Укррічфлот», і легітимізація уникнення ними платежів на користь держави Україна.
Позиція ж ТОВ СП «НІБУЛОН» у питанні річкового збору залишається послідовною, системною і незмінною: наразі в річковій галузі немає потреби у створенні чергової державної монополії – Адміністрації річкових водних шляхів на кшталт скандально відомої Адміністрації морських портів України, а ідея річкового збору є неприйнятною для даної галузі транспорту, оскільки запровадження нового податку на річкові перевезення заблокує нарощування вантажних перевезень, відродження річкового транспорту, будівництво нового і оновлення/реновацію наявного на річках України вживаного тоннажу, позбавить роботи українську суднобудівну промисловість, дискримінує українських судновласників і перевізників, а особливо критичним буде для водних пасажирських перевезень.
Разом зі змінами, що передбачаються законопроектами №№ 2476а, 2712 і 2713, підтримана Асоціацією редакція проекту Закону України «Про внутрішній водний транспорт» вигідна лише іноземним судновласникам або ж пов’язаним з ними українським компаніям і фінансово-промисловим групам, які штучно вивели флот в офшорні юрисдикції, перереєструвавши його під «зручні» прапори, і мають намір дешево експлуатувати його на внутрішніх водних шляхах України, уникаючи при цьому сплати податків і зборів до Державного і місцевих бюджетів та інших обов’язкових платежів на користь держави.
Утім, перелік невідповідностей позиції Асоціації інтересам річкового транспорту цим не вичерпується.
Розрахунки, виконані фахівцями ТОВ СП «НІБУЛОН», показують, що у разі справляння річкового збору навіть за ставкою 0,005 грн/т за 1 км, дисбурсментські витрати на каботажне перевезення зерна Дніпром баржо-буксирними складами, що експлуатуються під Державним прапором України, не лише не зменшаться, а й навіть зростуть. При чому зростання витрат буде збільшуватись пропорційно зростанню відстані перевезень вантажу.
З іншого боку, доходи від річкового збору все одно будуть недостатніми для забезпечення повноцінного фінансування утримання та безпечної експлуатації внутрішніх водних шляхів.
Говорять, що попри те, що закон про внутрішній водний транспорт ще навіть не розглянутий парламентом, а Адміністрація річкових водних шляхів не створена – кандидатура її майбутнього керівника вже визначена.
Враховуючи, що менеджери ПАТ «Судноплавна компанія «Укррічфлот» вже неодноразово брали участь у кадрових конкурсах на призначення керівників державних підприємств у сфері транспорту, зокрема державного підприємства водних шляхів «Укрводшлях», не можна виключати того, що саме вже згадана фінансово-промислова група має намір пролобіювати призначення на посаду керівника Адміністрації річкових водних шляхів своєї людини.
У таких умовах річковий збір фактично витрачатиметься Адміністрацією річкових водних шляхів переважно на утримання себе самої, а не на потреби річкового судноплавства.
Окрім того, пропозиції Асоціації не враховують регіональних особливостей перевезень певними річковими водними шляхами.
Так, зростання дисбурсментських витрат судновласників суден, що експлуатуються під Державним прапором України, при перевезенні вантажів і пасажирів Південним Бугом буде ще більшим, аніж на перевезеннях Дніпром, що пов’язане з існуючими особливостями справляння державою портових зборів, зборів і плат у відповідному регіоні.
Це не лише заблокує розпочате відродження водних перевезень Південним Бугом, а призведе до остаточного занепаду другої за народногосподарським значенням водної транспортної артерії України і втрати нею судноплавного призначення.
У свою чергу, це позбавить Миколаївщину внутрішньообласного водного сполучення, різко підвищить навантаження на автомобільні шляхи області і м. Миколаєва, техногенне навантаження на навколишнє природне середовище та погіршить умови проживання мешканців населених пунктів, через які проходять автомобільні магістралі.
Тож чи не слід Асоціації спочатку порадитись з іншими учасниками ринку річкових перевезень, місцевими органами влади, місцевими територіальними громадами і представницькими органами місцевого самоврядування перш ніж виступати на підтримку відверто антиукраїнських законопроектів та лобіювати в парламенті інтереси конкретної фінансово-промислової групи з іноземним корінням?
На жаль, діяльність Асоціації щодо лобіювання проекту Закону України «Про внутрішній водний транспорт» та інших законопроектів у сфері річкового транспорту не викликає у нас особливого подиву, оскільки є далеко не єдиним прикладом використання великим бізнесом «кишенькових» громадських об’єднань в інтересах фінансово-промислових груп і певних «бізнесменів», що наживають капітали на державі.
Зокрема в Миколаєві відомий причетністю до багатьох скандалів колишній керівник державного підприємства «Миколаївський морський торговельний порт» Василь Капацина для просування власних інтересів, здебільшого пов’язаних з використанням державного майна, теж створив і активно використовує асоціацію «Миколаївська обласна громадська організація «Дніпро-Бузька асоціація морського бізнесу».
Тому парламентарям та очільникам Міністерства інфраструктури слід бути більш обачливими і уважними при вислуховуванні думок різних асоціацій та приймати рішення, що дійсно відповідають інтересам держави, а не окремих фінансово-промислових груп.
Джерело: nibulon.com.